3D Print
Cajonera 2023
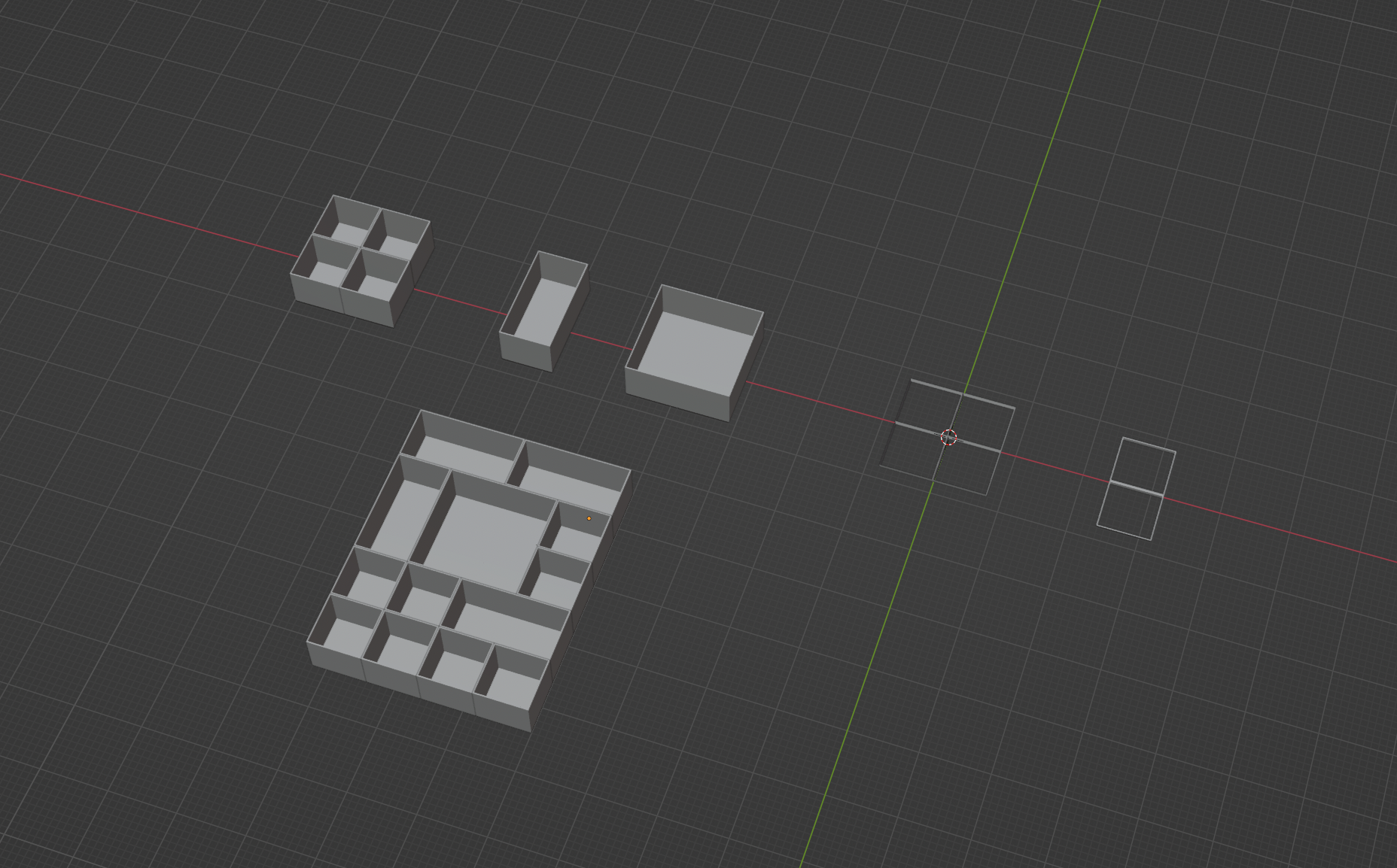
Problema
La cajonera era un desastre. Todas las cosas estaban desperdigadas por el cajón.
Solución
Modelar e imprimir habitáculos de diferentes dimensiones que encajen en un soporte que se pegue al fondo de la cajonera para que no deslice al abrir.
Resultado
Una lámparita muy original que sirve como luz de cortesía. Aprovechando esta experiencia luego hice otra lámpara con la seta de Mario Bros.