Bricolaje

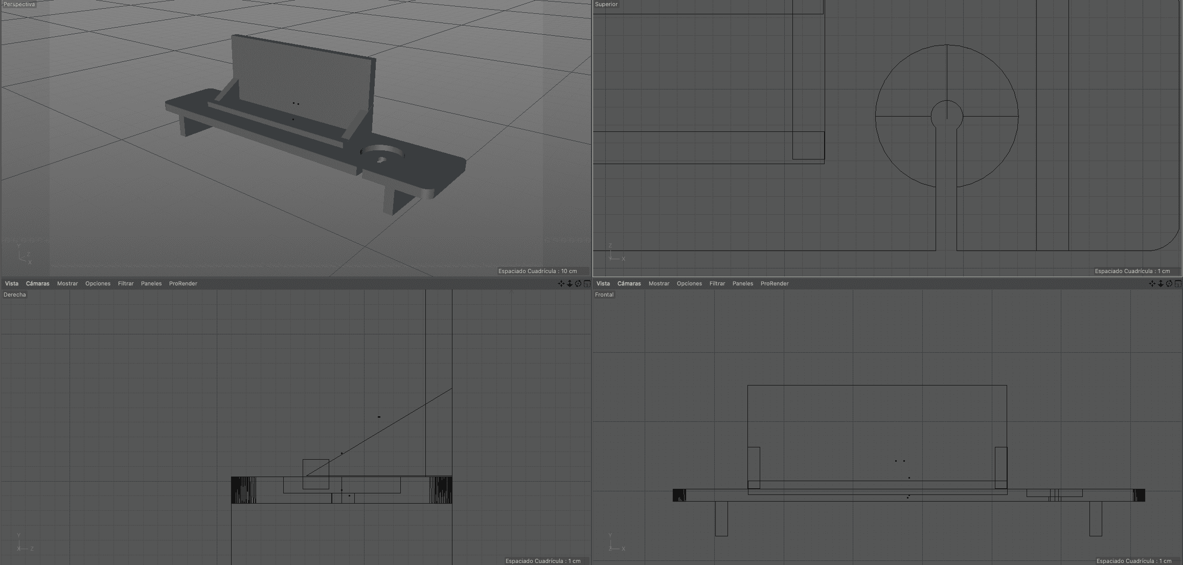
Bañera Soporte Vino, tablet y móvil

Problema

Darte un bañito relajante a menudo puede ser un poco incómodo por el lugar donde pones la tablet o el móvil si quieres ver una peli o serie. O dónde dejar la copa de vino.

Solución

Crear un soporte para poner la tablet y demás accesorios de forma accesible

Resultado

Soporte limpio y accesible. Y bonito.